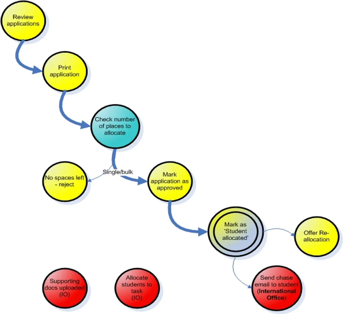
View guidance on the overall process for Exchange Coordinators using the Mobility Online software. HTML Image You can access Mobility Online via the link belowMobility Online loginThe flow chart below provides an overview of your application process for exchange programmes using our 'Mobility Online' software.Please note this workflow relates to School level exchanges only. Image A guide to the colour codes can be seen below:Yellow : examples of typical pipeline tasks undertaken by Exchange Co-ordinators within 'Mobility Online'.Blue : Exchange Coordinator tasks managed outside of the 'Mobility Online' system.Red: tasks undertakern by the Go Abroad team within 'Mobility Online'.The flow chart maps from the point that you have accessed the 'Mobility Online' software and the tasks you are required to undertake with each application, using the 'pipeline' tasks.The 'Mobility Online' software allows you to do the following:view application(s) for your areaprint applicationsapprove/reject an applicationsallocate study placesoffer alternative study periods and programmesReference linksLogging in to 'Mobility Online' Go Abroad team Student ExchangesEdinburgh University - study abroad in EdinburghHelp and supportFor help and support using the 'Mobility Online' software, please contact us on the email details below, or on extension. 514000 if your query is urgent. Student Systems Contact details Email: StudentSystems@ed.ac.uk This article was published on 2024-07-29
HTML Image You can access Mobility Online via the link belowMobility Online loginThe flow chart below provides an overview of your application process for exchange programmes using our 'Mobility Online' software.Please note this workflow relates to School level exchanges only. Image A guide to the colour codes can be seen below:Yellow : examples of typical pipeline tasks undertaken by Exchange Co-ordinators within 'Mobility Online'.Blue : Exchange Coordinator tasks managed outside of the 'Mobility Online' system.Red: tasks undertakern by the Go Abroad team within 'Mobility Online'.The flow chart maps from the point that you have accessed the 'Mobility Online' software and the tasks you are required to undertake with each application, using the 'pipeline' tasks.The 'Mobility Online' software allows you to do the following:view application(s) for your areaprint applicationsapprove/reject an applicationsallocate study placesoffer alternative study periods and programmesReference linksLogging in to 'Mobility Online' Go Abroad team Student ExchangesEdinburgh University - study abroad in EdinburghHelp and supportFor help and support using the 'Mobility Online' software, please contact us on the email details below, or on extension. 514000 if your query is urgent. Student Systems Contact details Email: StudentSystems@ed.ac.uk