An Overview: Degree Programme Tables

View an overview of the EUCLID Degree Programme Table (DPT) workflow, including the process and timetable for creating and amending your school DPTs within the Academic year.

What are Degree Programme Tables (DPTs)?

The bullet points below provide an introduction to the function of DPTs

  • Degree Programme Tables (DPTs) sets out the normal regulated path for a degree
  • They are published online within the Degree Regulations & Programmes of Study (DRPS) web site and used by enquirers, applicants and students to find out the content of a degree
  • Students follow the curriculum for their chosen degree programme as set out in the DPT
  • DPTs describe where courses are compulsory or where there is the option to choose between elective courses
  • EUCLID provides online tools for you to manage the creation and amendment of Degree Programme Tables

DPT Editors 

To edit DPTs you will need the 'DPT Editor' EUCLID role setup for you by Student Systems. This role will allow you to amend any DPT for your school. If you need to be allocated the 'DPT Editor' role, please apply using our online form below:

Apply for an account

DPT Editor workflow

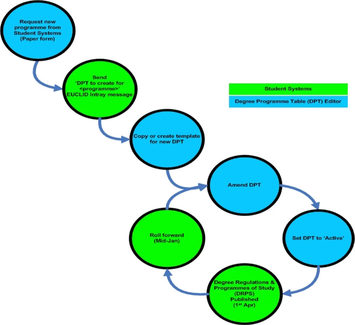
The image below describes the workflow of a DPT from the view point of a DPT Editor, beginning with a new programme being requested in EUCLID, and ending in the activation of the new DPT and ongoing maintenance within the context of the academic year.

Image
Image of DPT editor workflow in EUCLID

Consumer protection law

In creating and maintaining our DPTs you must ensure that the curricula details you record and advertise are in compliance with consumer protection law. Click on the link below to download the document detailing the CMA advice for higher education institutions:

Briefing on Competition & Markets Authority advice and consumer law (Microsoft Word)

Give students the clear, accurate and timely information that they need so they can make an informed decision about what and where to study

Leigh Chalmers, Niall Bradley, Rebecca  Gaukroger 
College Quality Assurance Committee

University policy

The Programme and Course Information Managament (PCIM) project set out to integrate University policy and Consumer Protection law  within the EUCLID curricula management software to:

  • enhance student experience by providing accurate, consistent, and usable information on programmes and courses.
  • ensure clarity of expectation of the learning objectives, outcomes and experience

Click on the links below to view University policy:

Programme and Course Information Management (PCIM) project

Programme and Course Design, Development, Approval, Changes and Closure policy (PDF)

Document

Downstream impact

When creating and maintaining DPT informaiton within EUCLID, it is important to be mindful of the downstream impact that the details have. The image below describes how your DPT data can be viewed by enqurers, applicants and students via the publication of DPT data via the online DRPS, have an impact on Student Advisers and students when they enrol on courses, students viewing their results, progression and awards when they are calculated and published, and when we send our student data to the Highter Education Statistics Agency (HESA), your DPT  details can be viewable by all within the Key Information Sets (KIS) or Unistats website. 

Image
Image of DPT downstream impact

Related pages

Key points

FAQs

Retrieval

Navigation

Amending DPTs

Contact us

Student Systems

Contact details